Science Advances | 陈立功团队发文揭示ATP转运蛋白在CD4⁺ T分化和相关疾病中的功能研究
CD4⁺ T细胞是适应性免疫系统核心调控细胞,广泛参与机体抗感染、抗肿瘤及免疫稳态维持等多种生理病理过程,其功能异常与自身免疫病、感染性疾病、肿瘤等多种疾病的发生发展密切相关。SLC转运蛋白家族成员众多,通过介导营养物质转运、离子平衡调控及代谢产物交换等关键过程,充当CD4⁺ T细胞代谢与功能调控的“核心门控”角色。大量研究证实,SLC转运蛋白在CD4⁺ T细胞中的表达异常或功能紊乱,会直接影响CD4⁺ T细胞的活化、亚群分化及效应功能发挥,进而参与多种免疫相关疾病的病理进程,提示靶向CD4⁺ T细胞中特定SLC转运蛋白,有望成为免疫相关疾病治疗的新策略与潜在靶点。
2025年12月19日,实验室陈立功团队及其合作者以“VNUT介导的ATP释放通过P2X7R-JNK-FOXO3a-Eomes信号级联抑制辅助性T细胞(Th)1型分化”(VNUT-mediated ATP release suppresses T helper (Th) 1 cell differentiation via the P2X7R-JNK-FOXO3a-Eomes signaling cascade)为题在《科学进展》(Science Advances)杂志在线发表研究论文,该研究报道了ATP转运蛋白VNUT通过调控P2X7R-JNK-FOXO3a-Eomes信号通路对Th1细胞的分化产生了调控作用。

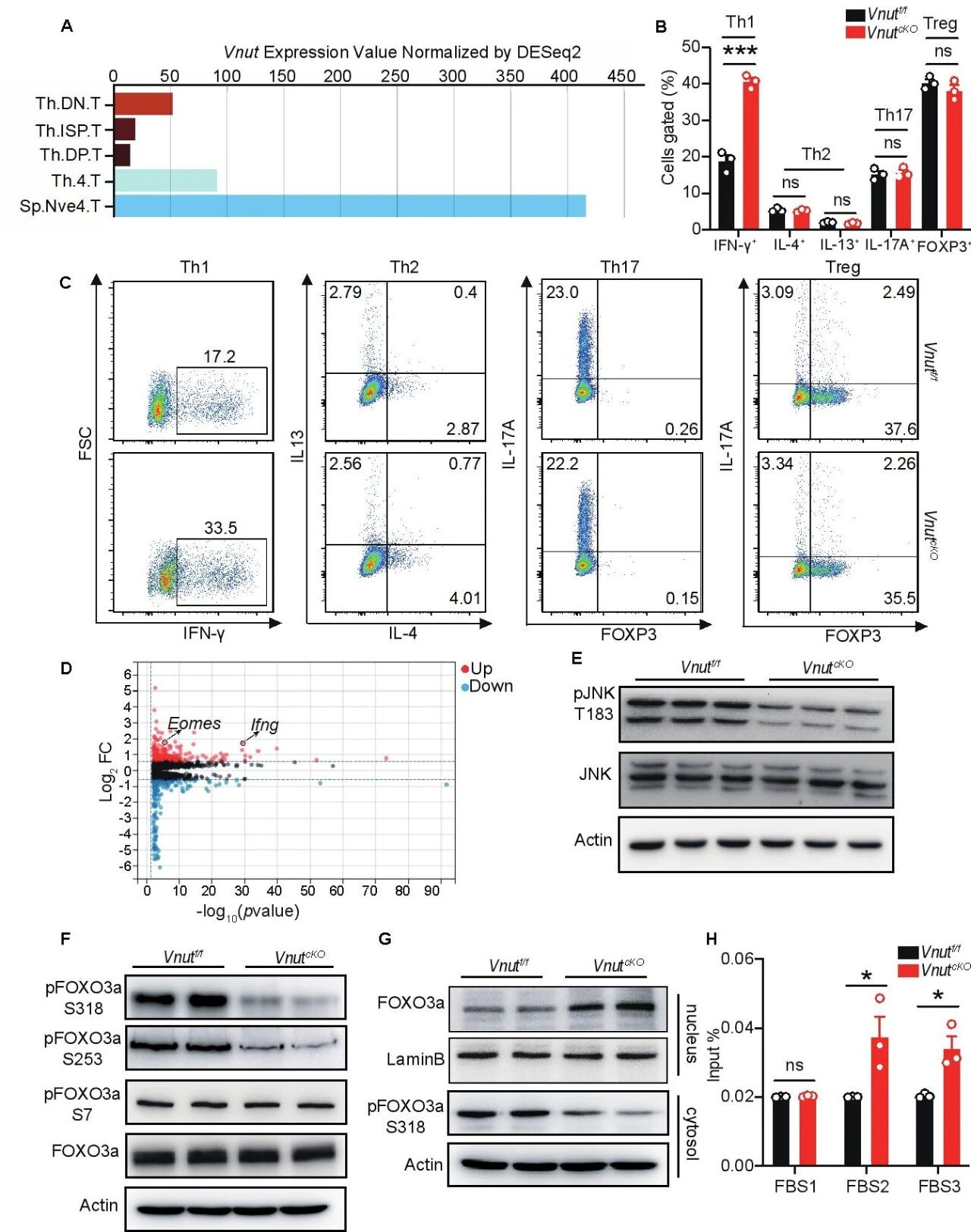
本研究首先发现VNUT在CD4⁺ T细胞发育成熟后,其表达量呈显著上调趋势(图 1A)。为探究VNUT在CD4⁺ T细胞分化中的功能,利用loxp-cre条件性敲除技术,构建了CD4⁺ T细胞特异性Vnut基因敲除(cKO)小鼠模型。体外诱导分化实验结果显示,与野生型相比,cKO小鼠来源的CD4⁺ T细胞向Th1亚型的分化能力显著增强,具体表现为Th1细胞比例升高及特征细胞因子IFN-γ表达上调(图 1B、C)。为解析上述表型的分子机制,对cKO小鼠来源的Th1细胞进行RNA-seq分析,发现转录因子Eomes的mRNA水平均显著升高(图 1D)。进一步的机制探究表明,VNUT通过调控CD4⁺ T细胞受体(TCR)刺激后的ATP释放,进而影响ATP受体P2X7R的活化状态;而P2X7R的活化差异会进一步传导至下游信号通路,调控JNK激酶的磷酸化水平(图 1E)。后续实验证实,磷酸化的JNK可直接作用于转录因子FOXO3a,通过磷酸化修饰调控其核质穿梭及亚细胞定位(图 1F、G),进而影响FOXO3a对Eomes基因的转录调控活性(图 1H)。最终,通过这一“VNUT-ATP-P2X7R-JNK-FOXO3a-Eomes”的级联调控通路,VNUT实现了对CD4⁺ T 细胞向Th1亚型分化过程的调控。

图1 VNUT通过P2X7R-JNK-FOXO3a-Eomes对Th1分化进行调控
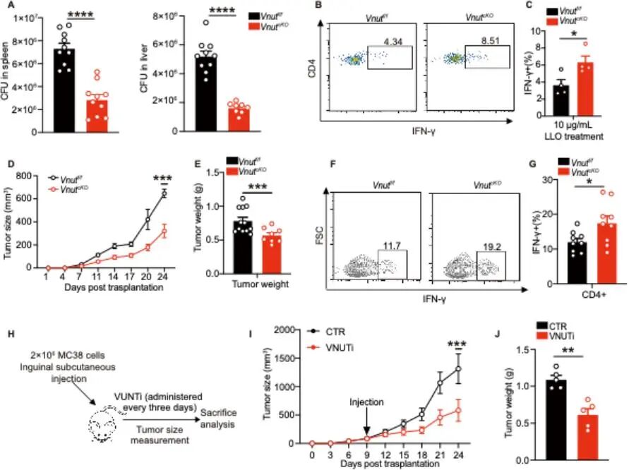
进一步功能验证实验表明,Vnut基因敲除可通过增强Th1细胞的效应功能,调控宿主的抗感染与抗肿瘤应答:一方面能显著提升小鼠对单核增生性李斯特菌感染的清除能力,增强机体抗感染免疫力(图2A-C);另一方面可有效抑制肿瘤组织的生长增殖,展现出明确的抗肿瘤活性(图2D-G)。此外,VNUT特异性抑制剂的干预实验显示,其同样能发挥一定的肿瘤生长抑制作用(图2H-J)。

图2 Vnut敲除增强抗细菌和抗肿瘤免疫
结合前文分子机制研究结果,上述数据共同证实,VNUT通过调控Th1细胞分化及功能,参与调控宿主抗感染和抗肿瘤免疫应答,提示VNUT有望成为抗感染与抗肿瘤治疗的潜在药物靶点(图 3)。

图3 VNUT对Th1调控机制示意图
