线粒体是细胞中重要的能量供应场所和代谢中心,主要通过氧化磷酸化过程合成ATP为细胞提供能量。线粒体同时也参与调控先天性免疫【1】及细胞程序性死亡【2】等生理过程。线粒体功能损伤会影响细胞甚至机体的正常生命活动,诱发一系列严重疾病例如神经功能障碍【3】,慢性病【4】,心力衰竭【5】等,因此保障线粒体正常运作(内环境稳态)具有重要意义。而线粒体未折叠蛋白质反应(mitochondrial unfolded protein response,UPRmt)是在胁迫条件下细胞用于维持和修复线粒体稳态的重要途径之一【6】。
可变剪接是真核生物中重要的转录后调控过程,是维持蛋白质组多样化的重要来源之一。可变剪接过程由剪接体介导进行,剪接体在不同的真核生物中高度保守,其相关基因的突变也是很多人类疾病的诱因【7】。2014年刘颖博士通过秀丽隐杆线虫全基因组RNAi筛选鉴定线虫基因组中能够显著影响UPRmt激活的基因【8】,并在此后对所筛选到的基因进行了深入研究。
2022年6月24日,刘颖研究组在Life Metabolism杂志在线发表题为Splicing factor PRP-19 regulates mitochondrial stress response的研究论文,报道了剪接因子PRP-19及其同源蛋白在线虫及哺乳动物细胞UPRmt的激活过程中的重要调控作用,揭示了PRP-19在UPRmt介导的线虫天然免疫和寿命延长等生理过程中发挥的重要功能。该团队研究发现prp-19的敲低能显著抑制线虫中UPRmt在不同线粒体刺激条件下的激活。

图1 prp-19敲低抑制线虫UPRmt激活
(a:Antimycin A处理或spg-7 RNAi导致的线粒体胁迫都能激活UPRmt,诱导hsp-6p::gfp的表达。而prp-19 RNAi处理组的线虫中UPRmt激活被抑制。hsp-6p::gfp:秀丽隐杆线虫UPRmt荧光报告株系;抗霉素A(Antimycin A):线粒体电子传递链复合物II抑制剂;spg-7:编码线粒体AAA金属蛋白酶。b:Western blot检测hsp-6p::gfp线虫在不同条件下的GFP蛋白表达水平;c:QPCR检测线虫内源hsp-6在四种不同条件下的mRNA水平变化。)
PRP-19是剪接体组装过程中NTC(NineTeen Complex)的核心组分之一【9】。该研究团队进一步验证了NTC其他核心组分以及剪接体的其他组成蛋白是否也能参与调控线粒体应激条件下UPRmt的激活,结果显示NTC其他组分基因的敲低均能显著抑制线粒体应激条件下UPRmt的激活,编码剪接体其他组分蛋白的基因中约有50%的基因也都能参与调控UPRmt的激活。后续RNA-seq结果表明prp-19 RNAi能显著影响可变剪接的稳定性,诱导线虫中差异剪接事件的发生。然而发生差异剪接事件的基因中并没有UPRmt相关调控基因,提示prp-19对UPRmt的调控并非依赖于基因的差异剪接事件,而可能是剪接体在转录调控过程中的作用。
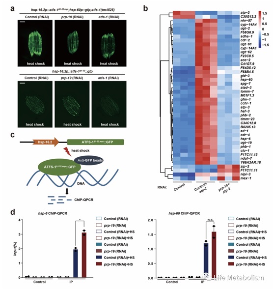
ATFS-1是线虫UPRmt调控过程中的核心转录因子,该蛋白同时拥有N端线粒体定位序列(MTS)和C端核定位序列(NLS)。在正常条件下,ATFS-1会转运至线粒体并被降解,当线粒体受到损伤时,ATFS-1会转运至细胞核并调控下游基因的表达,从而帮助线粒体抵抗外界环境干扰并恢复稳态【10】。研究团队在对prp-19调控UPRmt的分子机制进行探索的过程中发现,prp-19 敲低能直接抑制细胞核定位的ATFS-1对其下游效应基因hsp-60(编码线粒体伴侣蛋白)的转录激活,此外ATFS-1 ChIP-seq【11】以及RNA-seq数据分析结果显示,对于在线粒体应激条件下表达上调,且启动子区域能被ATFS-1结合的部分基因而言,prp-19敲低能显著抑制这些基因在线粒体损伤条件下的表达上调。ATFS-1染色质免疫共沉淀(ChIP)结合QPCR结果表明,prp-19的缺失不会影响ATFS-1和下游效应基因hsp-6和hsp-60启动子区域的结合,但会抑制ATFS-1对hsp-6和hsp-60的转录激活,以上实验结果提示PRP-19可能是在ATFS-1下游行使功能。

图2 PRP-19在ATFS-1下游行使功能
(a:在热激条件下线粒体定位序列缺失的ATFS-1Δ1-32表达定位于细胞核,激活下游基因hsp-60启动子启动的GFP的表达。prp-19 RNAi抑制细胞核定位的ATFS-1Δ1-32诱导的GFP的表达。b:ATFS-1结合启动子区域且在线粒体应激条件下受到prp-19调控的基因表达热图;c,d:ChIP-QPCR检测不同条件下ATFS-1分别结合hsp-6和hsp-60启动子序列的信号强弱)
随后,该研究团队在PRP-19与线虫UPRmt相关生理过程的调控关系的探究中发现,prp-19表达减弱的线虫对病原菌绿脓杆菌的耐受性明显减弱,相比于对照组而言,prp-19敲低的线虫在暴露于绿脓杆菌环境中死亡时间显著缩短。此外,prp-19的敲低不仅会直接缩短线虫的寿命,加速线虫的衰老,也能抑制UPRmt激活所诱导的线虫寿命的延长过程。

图3 prp-19参与调控线虫天然免疫过程和寿命
(a:分别在对照组和prp-19 RNAi处理条件下且都暴露于绿脓杆菌环境中的线虫的生存曲线;b:图示四种不同处理条件下的线虫的生存曲线,atp-2:编码线粒体ATP合酶亚基)
由于剪接体组成蛋白在真核生物细胞中高度保守,该研究团队进一步探索了PRP-19的人源同源蛋白PRPF19是否同样调控哺乳动物细胞中的UPRmt过程。他们首先对GTEX数据库中的多组健康的人源组织测序结果进行了分析,分析结果表明PRPF19和YME1L1,HSPA9,HSPD1等UPRmt相关基因的表达趋势相同,呈正相关关系。

图4 人源组织中,PRPF19和UPRmt相关基因的表达趋势呈正相关
在HEK293T细在HEK293T细胞中,该研究团队利用线粒体氧化磷酸化解偶联剂FCCP诱导细胞中UPRmt的激活,并检测内源UPRmt相关基因在shPRPF19和对照条件下的表达水平变化。结果显示FCCP处理条件下,shPRPF19处理组的细胞中内源ASNA,HSPA9,LONP1,HSPD1和YME1L1这些UPRmt相关基因的表达水平显著低于对照组细胞,说明在HEK293T细胞中,PRPF19的敲低同样能够抑制UPRmt的激活。此外,该研究团队构建了线粒体硫氧还原蛋白融合绿色荧光蛋白表达的TXN2-GFP稳定表达HeLa细胞株系用于观察线粒体形态,在Antimycin A处理导致的线粒体胁迫下,细胞的线粒体发生明显的形态变化,对照组细胞中的线粒体多呈现短棒状形态,而在shPRPF19处理组的HeLa细胞中,线粒体多呈点状(puncta),说明shPRPF19处理条件下的细胞表现出对线粒体损伤更弱的耐受性和调节能力。以上结果说明PRPF19在人源细胞中同样参与调控UPRmt的激活,并在线粒体损伤条件下起到重要的保护作用。

图5 PRPF19参与调控人源细胞中UPRmt的激活
(a:检测HEK293T细胞中内源UPRmt相关基因在不同条件下的mRNA水平变化;b:稳定表达线粒体基因TXN2-GFP的Hela细胞株系,以GFP荧光信号表征线粒体形态;c:b图中白色方框所指示的区域中线粒体puncta数目的统计结果)
综上,这项研究首次揭示了剪接因子prp-19在秀丽隐杆线虫中对线粒体未折叠蛋白质反应的重要调控作用,并进一步证明该过程在更高等哺乳动物细胞中的保守作用,同时该研究也表明了剪接因子在调控线虫UPRmt相关的天然免疫过程和寿命中的重要作用。关于PRP-19及剪接体作用于ATFS-1下游调控基因转录激活的分子机制仍有待进一步的探索。
原文链接:https://academic.oup.com/lifemeta/advancearticle/doi/10.1093/lifemeta/loac009/6613370
参考文献:
1. Pellegrino, M. W. et al. Mitochondrial UPR-regulated innate immunity provides resistance to pathogen infection. Nature 516, 414-417 (2014).
2. Nunnari, J. & Suomalainen, A. Mitochondria: in sickness and in health. Cell 148, 1145-1159 (2012).
3. Norat, P. et al. Mitochondrial dysfunction in neurological disorders: Exploring mitochondrial transplantation. NPJ Regenerative medicine 5, 1-9 (2020).
4.Nicolson, G. L. Mitochondrial dysfunction and chronic disease: treatment with natural supplements. Integrative Medicine: A Clinician's Journal 13, 35 (2014).





